人体传感器

人体传感器

在设计人体传感器时,低功耗、小型化和稳定运行等非常重要。东芝提供适用于电源单元、传感器信号输入单元、报警输出单元等的各种半导体产品的信息以及电路配置示例。

总方框图

单击总方框图中想要查看详细信息的区域。将显示我们建议的子方框图的链接。

 TVS TVS Rectifier Rectifier LDO LDO Voltage Detector VoltageDetector MCU MCU LED LED MOSFET MOSFET MOSFET MOSFET Photo relay Photorelay Photo relay Photorelay Alarm Alarm Tamper Tamper IR Sensor IR Sensor Power Management Power Management DC 5 V DC 5 V Alarm Alarm IR Sensor IRSensor Op-amp Op-amp Power supply circuit Sensor circuit Alarm circuit
电源电路

恒压电源电路示例

传感器电路

红外传感器电路示例

报警电路

报警输出电路示例

子方框图

电源电路
电源电路

恒压电源电路示例

恒压电源电路示例
TVS diode
器件型号
Toshiba Package Name SOD-323 (USC) SOD-323 (USC)
VESD (Max) [kV] +/-25 +/-30
IR (Max) [µA] 0.1 0.1
Rdyn (Typ.) [Ω] 1.1 0.13
CT (Typ.) [pF] @ VR = 0 [V], f = 1 [MHz] 9 160
Small surface mount LDO regulator
器件型号
Toshiba Package Name SOT-353F (UFV) SOT-25 (SMV) SOT-25 (SMV)
IOUT (Max) [mA] 200 200 200
VOUT [V] 1.5 to 5.0 1.5 to 5.0 1.5 to 5.0
传感器电路
传感器电路

红外传感器电路示例

红外传感器电路示例
Switching diode
器件型号
Toshiba Package Name SOT-346 (S-Mini) SOT-346 (S-Mini) SOD-323 (USC) SOD-523 (ESC) SOT-323 (USM)
VR (Max) [V] 80 80 80 80 80
CT (Typ.) [pF] 2.2 0.9 0.5 0.5 0.9
Low current consumption op-amp / Low noise op-amp
器件型号
Toshiba Package Name SOT-25 (SMV) SOT-353F (UFV)
VCC (Max) [V] 5.5 5.5
VCC, VEE (Max) [V] +/-2.75 +/-2.75
报警电路
报警电路

报警输出电路示例

报警输出电路示例
TVS diode
器件型号
Toshiba Package Name SOD-323 (USC) SOD-323 (USC)
VESD (Max) [kV] +/-25 +/-30
IR (Max) [µA] 0.1 0.1
Rdyn (Typ.) [Ω] 1.1 0.13
CT (Typ.) [pF] @ VR = 0 [V], f = 1 [MHz] 9 160
Switching diode
器件型号
Toshiba Package Name SOT-346 (S-Mini) SOT-346 (S-Mini) SOD-323 (USC) SOD-523 (ESC) SOT-323 (USM)
VR (Max) [V] 80 80 80 80 80
CT (Typ.) [pF] 2.2 0.9 0.5 0.5 0.9
Photorelay
器件型号
Toshiba Package Name 4pin SO6 2.54SOP4 DIP4 DIP4
BVS (Min) [Vrms] @ t = 60 [s] 3750 1500 5000 5000
ION (Max) [A] 0.7 0.4 0.5 2
RON (Max) [Ω] 0.3 2 2 0.2
IFT (Max) [mA] 1 0.2 3 3
IFC (Max) [mA]        
Small signal MOSFET
器件型号
Toshiba Package Name CST3C SOT-416 (SSM) SOT-723 (VESM)
VDSS (Max) [V] 30 20 20
ID (Max) [A] 0.1 0.25 0.25
RDS(ON) (Max) [Ω] @ |VGS| = 2.5 [V] 6 1.6 1.6
Polarity N-ch N-ch N-ch

解决方案

这些文档对推荐的半导体产品的要点及其特性进行了说明。请参考其进行产品选择。

参考设计

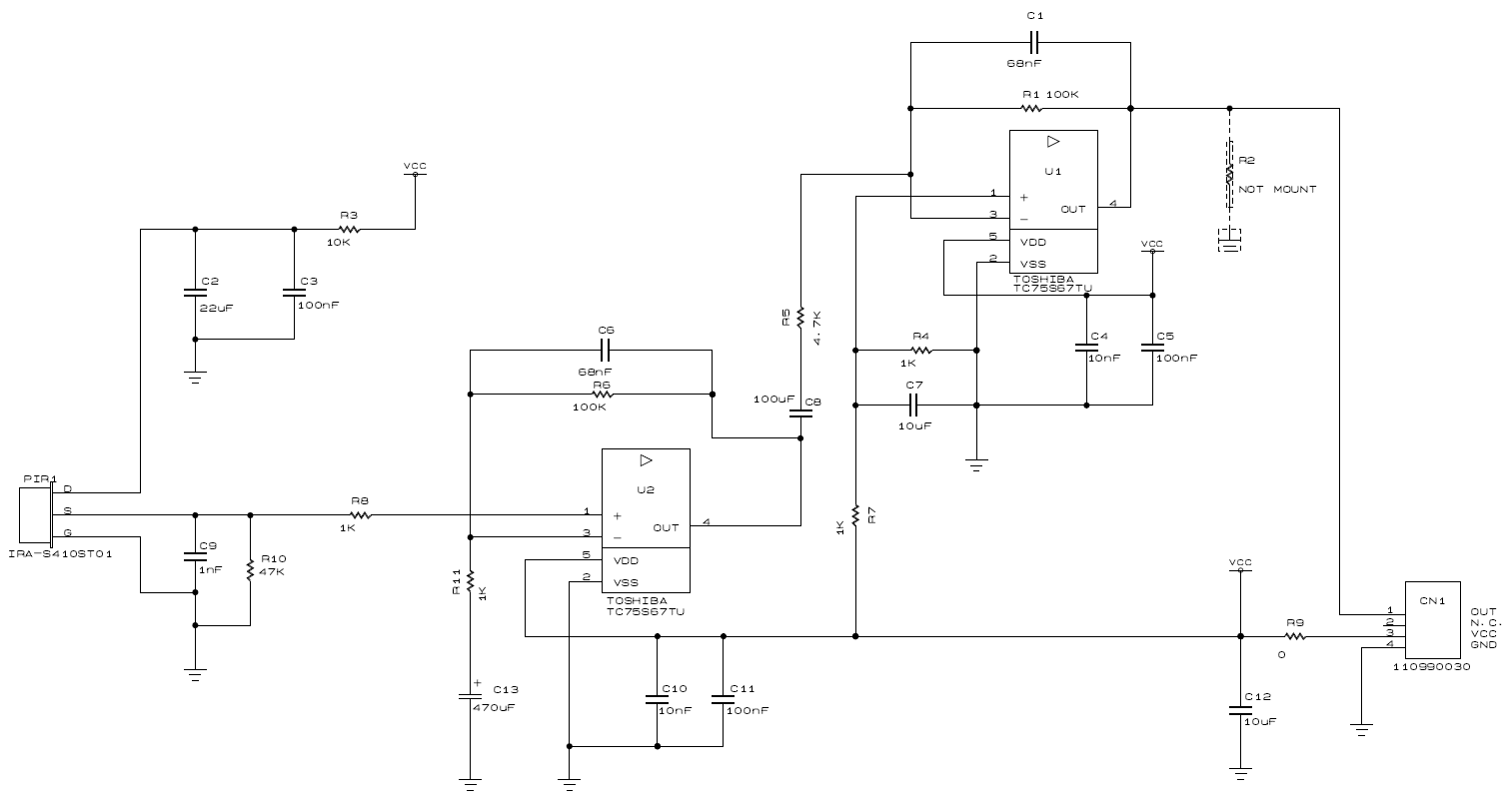
用于热释电红外传感器的低噪声运算放大器TC75S67TU的应用电路的电路
用于热释电红外传感器的低噪声运算放大器TC75S67TU的应用电路
热释电红外传感器采用低噪声运算放大器TC75S67TU
TC75S67TU的红外传感器应用简介
TC75S67TU的人体感应器的使用方式及注意事项

文档

视频

设计与开发

开关电源选型工具库(SMPS Lib.)

您可以根据实际需求选择和下载电源单元的各种基本拓扑,以便在仿真环境中验证MOSFET的性能。

电机控制和驱动电路库

您可以根據實際要求選擇和下載馬達驅動IC的各種基本拓撲結構,例如3相逆變器電路,以驗證MOSFET和其他元件在您的模擬環境中的性能。

在线电路仿真器

您可使用该仿真器进行电路仿真,无需配置评估环境,即可进行预验证。注册成为会员即可免费使用。

EDA/CAD模型库

我们提供用于产品电路板开发的仿真数据、封装的3D模型以及焊盘图案模型(2D模型)。

MCU Motor Studio

MCU Motor Studio具有专用于东芝 TXZ+TM族高级系列微控制器的PC工具和电机控制固件。

联系我们

技术咨询

联系我们

联系我们

常见问题

常见问题(FAQ)

Do you want to add this page to your favorites?

Do you want to remove this page from your favorites?

Membership registration required
在新窗口打开