This webpage doesn't work with Internet Explorer. Please use the latest version of Google Chrome, Microsoft Edge, Mozilla Firefox or Safari.
请输入3个以上字符 Search for multiple part numbers fromhere.
The information presented in this cross reference is based on TOSHIBA's selection criteria and should be treated as a suggestion only. Please carefully review the latest versions of all relevant information on the TOSHIBA products, including without limitation data sheets and validate all operating parameters of the TOSHIBA products to ensure that the suggested TOSHIBA products are truly compatible with your design and application.Please note that this cross reference is based on TOSHIBA's estimate of compatibility with other manufacturers' products, based on other manufacturers' published data, at the time the data was collected.TOSHIBA is not responsible for any incorrect or incomplete information. Information is subject to change at any time without notice.
请输入3个以上字符
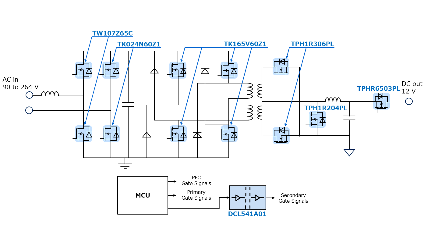
本设计是一款面向服务器的AC-DC转换器,可将输入AC 90至264V转换为DC 12V,最大输出功率达1.1kW。
其搭载输出ORing电路,支持冗余运行模式。
在PCB上安装时,会根据高度选择组件,使其适用于1U尺寸的电源。
我们提供包括电路设计要点、使用说明、各部分调整方法、电路图、PCB布局数据等设计信息,以支持您的开发。
Click on components for more details
| 输入电压 | AC 90V至264V |
|---|---|
| 输出电压 | DC 12V |
| 输出功率 | 1.1kW |
| 电路拓扑结构 | 图腾柱PFC+ITTF+ORing |
我们向设计人员提供电路操作概要和设计要点说明等资料。请单击每个选项卡,将其用于电路设计。
我们提供可加载到EDA工具中的电路数据、PCB布局数据以及PCB制造中使用的数据。多个工具供应商为您提供了多种格式。您可以使用您的工具进行自由编辑。
| 器件型号 | 器件目录 | 搭载部位・数量 | 说明 |
|---|---|---|---|
| 功率SiC MOSFET | PFC电路・2 | N沟道SiC MOSFET、650V、0.107Ω(典型值)@18V、TO-247-4L(X)、第3代 | |
| 功率MOSFET(N沟道500V<VDSS≤700V) | PFC电路・3 | N沟道MOSFET、600V、0.024Ω@10V、TO-247、DTMOSⅥ | |
| 功率MOSFET(N沟道500V<VDSS≤700V) | ITTF电路・4 | N沟道MOSFET、600V、0.165Ω@10V、DFN8×8、DTMOSⅥ | |
| 功率MOSFET(N沟道单通道30V<VDSS≤60V) | ITTF电路・2 | N沟道MOSFET、40V、0.00124Ω@10V、SOP Advance、U-MOSⅨ-H | |
| 功率MOSFET(N沟道单通道30V<VDSS≤60V) | ITTF电路・4 | N沟道MOSFET、60V、0.00134Ω@10V、SOP Advance、U-MOSⅨ-H | |
| 功率MOSFET(N沟道单通道VDSS≤30V) | ORing电路・3 | N沟道MOSFET、30V、0.00065Ω@10V、SOP Advance、U-MOSⅨ-H | |
| 标准数字隔离器 | 原边和副边之间的控制信号传输・1 | 高速四通道数字隔离器、高速、150Mbps、5000Vrms、16引脚SOIC宽体 |
我们提供有助于设计和研究相似电路的参考资料,例如已安装产品的应用说明。请单击每个选项卡使用这些资料。