TC75S67TU

Op-amp (CMOS)

  • 相关参考设计(4)

产品概要

Feature Low current consumption / Low noise
Number of Circuits 1
Power supply type Single/dual
RoHS Compatible Product(s) (#) Available

封装

Toshiba Package Name SOT-353F (UFV)
Package Image 东芝 TC75S67TU Op-amp (CMOS)产品 UFV 封装图片
Package Code SOT-353F
Pins 5
Mounting Surface Mount
Width×Length×Height
(mm)
2.0×2.1×0.7
Package Dimensions 查看
Land pattern dimensions 查看
Ultra Librarian® CAD model
(Symbol, Footprint and 3D model)
Download from UltraLibrarian<sup>®</sup> in your desired CAD format<br>*1 *3

Download from UltraLibrarian® in your desired CAD format
*1 *3

SamacSys CAD model
(Symbol, Footprint and 3D model)
Download from SamacSys<br>*2 *3

Download from SamacSys
*2 *3

 Please refer to the link destination to check the detailed size.

*1

Ultra Librarian® is a Registered trademark and CAD model library of EMA (EMA Design Automation, Inc.). CAD models (Symbol/Footprint /3D model) are provided by UltraLibrarian®. The footprints are generated based on the specifications of Ultra Librarian®.

*2

SamacSys is a wholly owned subsidiary of Supplyframe, Inc. CAD models (Symbol/Footprint /3D model) are provided by Supplyframe, Inc. The footprints are generated based on the specifications of SamacSys.

*3

Please note that the footprint dimensions may differ from the reference Land Pattern dimensions provided on our website.

绝对最大额定值

项目 符号 单位
Operating Voltage(dual power supplies)(Max) VCC,VEE +/-2.75 V
Operating Voltage(dual power supplies)(Min) VCC,VEE +/-1.1 V
Operating Voltage(single power supply)(Max) VCC 5.5 V
Operating Voltage(single power supply)(Min) VCC 2.2 V
购买及样品申请
请联系东芝官方代理商或就近联系我们的销售网点。
您可以通过以下链接搜索及购买少量样品。

文档

  • 如果该复选框不能被选中,则不能批量下载相应的文档。

Oct,2024

May,2026

May,2026

可订购器件型号

Orderable part number
(example)
MOQ(pcs) Reliability
Information
RoHS Note 库存查询
TC75S67TU,LF 3000 Yes General Use

参考设计

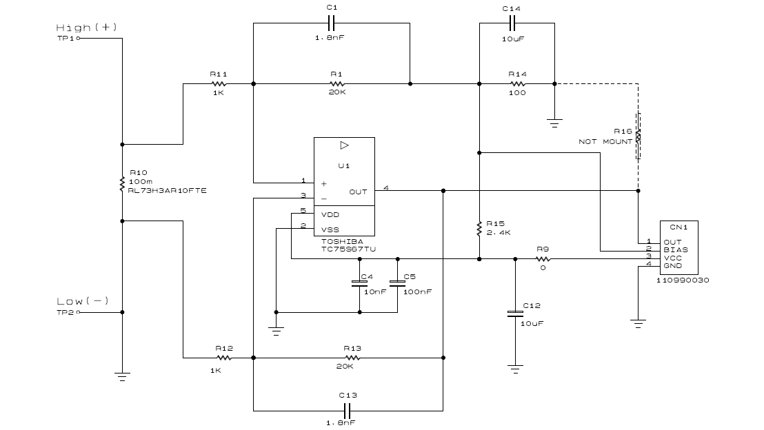
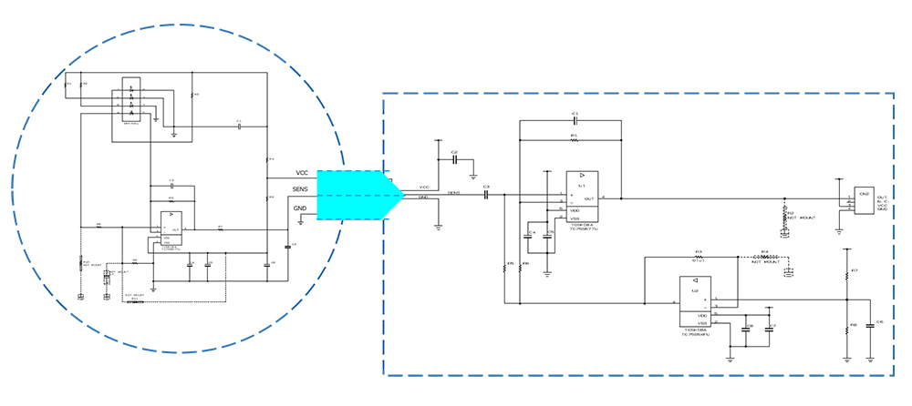
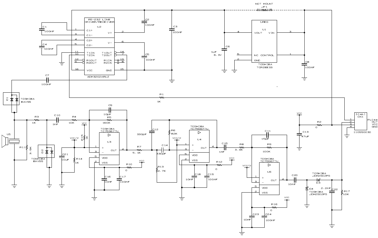
用于脉冲传感器的低噪声运算放大器TC75S67TU的应用电路的电路
用于脉冲传感器的低噪声运算放大器TC75S67TU的应用电路
低噪声级运算放大器TC75S67TU在光子检测系统的脉冲传感器上的应用电路。介绍小脉冲传感器电路的设计指南。
用于热释电红外传感器的低噪声运算放大器TC75S67TU的应用电路的电路
用于热释电红外传感器的低噪声运算放大器TC75S67TU的应用电路
热释电红外传感器采用低噪声运算放大器TC75S67TU
TC75S67TU的红外传感器应用简介
TC75S67TU的人体感应器的使用方式及注意事项
电流传感器用低噪声运算放大器TC75S67TU的应用电路的电路图
电流传感器用低噪声运算放大器TC75S67TU的应用电路
该电路采用低噪声运算放大器TC75S67TU作为传感放大器
TC75S67TU电流传感器应用介绍
TC75S67TU的电流传感器应用方式和说明
用于超声波距离传感器的低噪声运算放大器TC75S67TU的应用电路的电路
用于超声波距离传感器的低噪声运算放大器TC75S67TU的应用电路
超声波距离传感器采用低噪声运算放大器TC75S67TU
TC75S67TU的美国距离传感器应用简介
TC75S67TU的美国距离传感器应用方式和注意事项

应用

空气净化器
高效率、低功耗和小型化等对于空气净化器的设计非常重要。东芝提供了适用于电源单元、电机驱动单元、传感器信号输入单元等的各种半导体产品的信息,以及电路配置示例。
温控器
在设计温控器时,低功耗和小型化等非常重要。东芝提供适用于电源单元、隔离单元、传感器信号输入单元等的各种半导体产品的信息以及电路配置示例。
IoT传感器
低功耗和小型化等对于IoT传感器的设计非常重要的。东芝提供了适用于电源单元、传感器信号输入单元、控制单元、显示单元等的各种半导体产品的信息以及电路配置示例。
微波炉
低噪声、低功耗和小型化等对于微波炉的设计非常重要。东芝提供了适用于电源单元、磁控管驱动电路单元、传感器信号输入单元等的各种半导体产品的信息以及电路配置示例。
智能手表
低功耗和小型化对于智能手表的设计非常重要。东芝提供了适用于电源和充电管理单元、传感器信号输入单元、显示单元等的各种半导体产品的信息以及电路配置示例。
电动牙刷
低功耗和小型化对于电动牙刷的设计非常重要。东芝提供了适用于电源/电源管理单元、电机控制单元、传感器信号输入单元等的各种半导体产品的信息以及电路配置示例。
人体成分分析仪
低功耗和小型化对于人体成分分析仪的设计非常重要。东芝公司提供了适用于电源装置、传感器信号输入装置、显示装置等的各种半导体产品的信息以及电路配置示例。
血糖仪
低功耗和小型化对于血糖仪的设计非常重要。东芝提供了适用于电源单元、浪涌电压保护单元、传感器信号输入单元等的各种半导体产品的信息,以及电路配置示例。
智能音响
低功耗和小型化等对于智能音响的设计非常重要。东芝提供了适用于电源单元、传感器信号输入单元、显示单元等的各种半导体产品的信息以及电路配置示例。
家用光伏逆变器
在设计家用光伏逆变器时,高效率和小型化等非常重要。东芝提供适用于转换器电路单元、逆变器电路单元等的各种半导体产品的信息以及电路配置示例。
无绳电动工具
在设计无绳电动工具时,低功耗和小型化等非常重要。东芝提供适用于电机驱动单元、控制单元、电源和充电管理单元等的各种半导体产品的信息以及电路配置示例。
电子血压计
低功耗和小型化对于电子血压计的设计非常重要的。东芝提供了适用于电源装置、浪涌电压保护装置、电机驱动装置、传感器信号输入装置等的各种半导体产品的信息以及电路配置示例。
扫地机器人
高效率、低功耗和小型化等对于扫地机器人的设计非常重要。东芝提供了适用于电源单元、电机驱动单元、传感器信号输入单元等的各种半导体产品的信息,以及电路配置示例。
洗衣机
电机驱动的效率、低功耗和小型化等对于洗衣机的设计非常重要。东芝公司提供了适用于电源控制单元、电机驱动单元、控制单元、传感器信号输入单元等的各种半导体产品的信息以及电路配置示例。
空调
电机驱动效率、低功耗和小型化等对于空调的设计非常重要。东芝公司提供了适用于功率控制单元、电机驱动单元、控制单元、传感器信号输入单元等的各种半导体产品的信息以及电路配置示例。
人体传感器
在设计人体传感器时,低功耗、小型化和稳定运行等非常重要。东芝提供适用于电源单元、传感器信号输入单元、报警输出单元等的各种半导体产品的信息以及电路配置示例。
LED照明
高效率、低功耗和小型化等对于LED照明的设计非常重要。东芝提供了适用于电源装置、传感器信号输入装置等的各种半导体产品的信息,以及电路配置示例。

技术咨询

联系我们

联系我们

常见问题

常见问题(FAQ)

Notes

返回列表页
Membership registration required
在新窗口打开